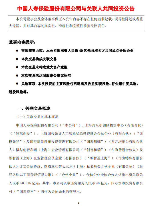
1月23日金融一线消息,中国人寿公告,公司拟与上海浦东引领区投资中心(有限合伙)等多方成立汇智长三角(上海)私募基金合伙企业(有限合伙)。合伙企业全体合伙人认缴出资总额为50.5亿元,其中公司认缴出资额40亿元,国寿资本投资有限公司将作为合伙企业的管理人,构成关联交易。
公告指出,合伙企业将聚焦长三角地区,投资于人工智能、集成电路和生物医药三大先导行业中的成长期科技创新企业。


版权声明
本文仅代表任先生博客观点,不代表任先生博客立场。
本文系作者授权任先生博客发表,未经许可,不得转载。
1月23日金融一线消息,中国人寿公告,公司拟与上海浦东引领区投资中心(有限合伙)等多方成立汇智长三角(上海)私募基金合伙企业(有限合伙)。合伙企业全体合伙人认缴出资总额为50.5亿元,其中公司认缴出资额40亿元,国寿资本投资有限公司将作为合伙企业的管理人,构成关联交易。
公告指出,合伙企业将聚焦长三角地区,投资于人工智能、集成电路和生物医药三大先导行业中的成长期科技创新企业。


本文仅代表任先生博客观点,不代表任先生博客立场。
本文系作者授权任先生博客发表,未经许可,不得转载。